2025-12-30 10:05 瀏覽量:14279 來源:中國食品網
李后強:成都市社會科學界聯合會主席、四川省社會科學院教授
第寶鋒:四川大學-香港理工大學災后重建與管理學院院長、教授
共同富裕是社會主義的本質要求,是人民群眾的共同期盼,也是中國式現代化的重要特征。近年來,在黨中央正確領導下,我國在推進共同富裕的實踐中,通過借鑒數學領域的里奇流(Ricci flow)思路與方法,為破解發展不平衡難題提供了新思路。我們以浙江示范區和攀枝花試驗區為例,探討這一方法在縮小區域、城鄉、收入三大差距中的應用與成效。

一、里奇流方法:解決不平衡問題的新思維
里奇流(Ricci flow)原為微分幾何中的重要概念,由數學家理查德·漢密爾頓于1982年提出,其核心方程為∂gij/∂t=-2Rij,描述流形上的度量如何隨時間演化而消除不規則性。其中,gij是流形的度量張量,表示流形上點之間的距離關系;Rij是里奇曲率張量,描述流形的彎曲程度;t是描述流形演化的參數,通常被解釋為時間。這些參數都可以進一步細化,與實際工作緊密結合。該方程表明,度量張量隨時間的變化率與負的里奇曲率張量成正比。這意味著高曲率區域的度量收縮較快,而低曲率區域的度量收縮較慢,從而導致曲率逐漸均勻化。將里奇流工具應用于共同富裕實踐,體現了系統觀念和整體思維,核心在于認識到發展不平衡本質上是社會經濟“流形”上的“曲率不均”。我們在前面的研究中曾經指出,里奇流中的“時空與物質”就是經濟社會,“手術”就是我們要實施的工程與項目,這些思想正是消除區域發展不平衡、不協調、不充分需要的理念與方略。中國式現代化是“并聯式”發展過程,共同富裕不是平均主義,而是在差異化發展基礎上的協同共進。里奇流方法具有六大特性:內蘊性、演化性、直觀性、物質性、能動性和敏感性。將其轉化為共同富裕的方法論,意味著承認差異存在,但通過持續動態的調整,逐步消除不平等性,最終實現均衡協調發展。這與黨中央強調的“在做大蛋糕的同時分好蛋糕”的辯證法高度契合。
二、浙江示范區:里奇流思維的系統實踐
作為高質量發展建設共同富裕示范區,浙江積極探索以里奇流思維推進區域協調發展,通過“強城、興村、融合”三篇文章,精準針對地區、城鄉和收入三大差距。

1. “強城”:提升縣域承載力,打造區域增長極
浙江著力提升縣城承載能力,增強縣城產業輻射帶動力。通過優化縣域空間布局,促進產業集群、人口集中、服務集成。目前,省級及以上產業園區工業增加值占縣域工業增加值比重已達78.6%,形成了強大的區域增長動力引擎。
針對山區海島縣這一共同富裕主戰場,浙江建立了分類動態調整機制,實施“1+3”幫扶機制。特別是通過首批28條“縣城—中心鎮—重點村”發展軸的建設,促進了城鄉要素的順暢流動。
2. “興村”:片區組團發展,激活鄉村內生動力
浙江破解單個村莊資源分散、力量薄弱困境的關鍵在于片區組團發展。全省已建設226個省級重點村片區組團,輻射帶動1447個周邊村協同發展。例如,天臺縣塔后村聯合周邊7個村成立“大塔后片區”,形成集種植、加工、銷售、旅游、康養于一體的產業格局。海寧市大桃園片區聯動3鎮12村發展花卉、稻米、果蔬三大億元產業,到2024年底,片區內村集體經營性收入平均增長34.8%,村民收入增長28.3%。
在推動“土特產富”全鏈發展方面,浙江取得了顯著成效。以常山胡柚為例,圍繞一顆果,已開發了八大類108款產品,擁有21家深加工企業,產業總產值有望突破70億元。
3. “融合”:疏通區域脈絡,促進城鄉雙向奔赴
浙江創新提出“縣城—中心鎮—重點村”發展軸概念,已公布87條省級發展軸,覆蓋超七成縣域常住人口。在嘉興南湖,鳳橋鎮三星村依托“共富101·科創賦能”發展軸拓展“大三星”片區產業空間,推出旅游“護照一本通”,設計6條共富文旅線路,今年已吸引游客超42萬人次,鄉村業態總營收突破7881萬元。
同時,浙江深入推進基本公共服務一體化改革,分兩批推廣39項改革試點經驗。在湖州南潯,縣域醫共體建設打破身份、編制限制,推動優質醫療資源下沉,有效促進了公共服務均等化。

三、攀枝花試驗區:里奇流方法的地區實踐
攀枝花作為共同富裕試驗區,針對地區特點,探索出了一條獨具特色的共同富裕路徑,2024年攀枝花人均GDP11.4萬元,排名全省第一,年收入超過10萬元的家庭占比突破了50%,體現了里奇流方法中的內蘊性演化原則。
1. 四化同步鍛造內生動力
攀枝花以辦工業的理念推進共同富裕實踐,堅持“四化同步”引領發展路徑,在新型工業化方面,集成推進氫能技術創新中心、釩鈦研發中心等創新平臺,2024年規上工業增加值增長9%,高于全省2.4個百分點。在農業現代化方面,強化農業科技支撐,建成5個國家級農業產業強鎮和5個省級現代農業園區。通過培育農村創富共同體,建立聯戶、聯村、聯企、聯資“四聯”機制,形成25個農村創富樣本,2024年農村居民人均可支配收入達2.45萬元,排名全省第二。
2. 三大改革創立共建共享模式
攀枝花實施了三大改革創新:一是低收入群體托底機制改革,建立市、縣、鄉、村四級貫通監測預警體系,覆蓋53.7萬低收入及邊緣群體,實現家庭年收入低于3萬元情況“動態清零”。二是公共服務均等化實現機制改革,68項基本公共服務實現常住人口全覆蓋,占比82%。三是共同富裕多元化投入機制改革,設立5億元共同富裕專項資金,推出“共富保”系列產品。
3. 共同體培育促進利益聯結
攀枝花創新培育四大創富共同體:農村創富共同體、攀果創富共同體、釩鈦創富共同體和康養創富共同體。其中,圍繞芒果、枇杷等特色水果構建“五良”融合社會化服務體系,建成特色水果基地126萬畝,帶動14萬人從事種植加工,戶均增收10%左右。全市超過77%的村集體收入達到10萬元以上。
四、奇流方法的核心維度
評估里奇流方法在縮小地區、城鄉、收入“三大差距”方面的應用成效,需要一套理論創新與實證測量的科學框架。這套框架不僅關注宏觀的結構性變化,也重視發展成果在微觀個體層面的真實感受。它需要結合傳統統計指標與前沿的幾何流形分析思想。從三個維度展開,具體指標可參考下表。
評估維度——核心指標——里奇流方法賦能點
1.區域均衡度?。核心指標是地區人均GDP變異系數 / 經濟地理流形曲率。里奇流方法將區域視為經濟流形,量化其曲率從“高而不均”到“平滑協同”的演化過程。
2.城鄉融合度?。核心指標是城鄉居民收入倍差 / 公共服務均等化實現度。里奇流方法評估城鄉“發展曲面”的平坦化程度,監測要素雙向流動的順暢性。
3.收入分配度?。核心指標是基尼系數 / 中等收入群體比例。 里奇流方法分析收入分布在流形上的演化,觀察是否從“尖峰厚尾”向“橄欖型”結構平滑化。
科學的評估依賴于高質量的數據和動態監測體系,評估維度也可以增加,比如公共服務。數據基石包括——需要整合宏觀經濟數據(如GDP、財政收入)、社會人口數據(如常住人口、城鎮化率)和高維行為數據(如數字支付流量、人才流動數據),以構建反映區域社會經濟聯系的動態圖。可以借鑒溫州“數智賦能”的統計服務體系,建立“監測-預警-決策”的閉環管理機制。通過對上述指標體系的持續觀測,利用里奇流模擬不同政策干預下系統的發展路徑,對可能出現的“奇點”(如局部差距擴大風險)進行干預。量化評估不止于計算數字,更在于深度解讀。可借鑒仁和區的“四級創富共富推進指數”編制經驗,采用熵權法等客觀賦權方法確定各指標權重,結合TOPSIS等方法進行綜合排序,計算出一個綜合反映共富推進水平的指數。通過計算動態圖中節點和邊的Ollivier-Ricci曲率,可以識別出網絡中的“結構瓶頸”或“壓力源頭”。例如,若發現某個邊緣鄉鎮與區域經濟中心的連接曲率持續為負值,即可精準定位其被邊緣化的風險。通過模擬在“無為”情境下區域經濟流形的可能演化狀態,并將其與實際觀測數據進行對比,從而估算出里奇流方法干預帶來的凈效應。
將里奇流思想與多維度量化指標相結合,能夠將共同富裕的進程從宏觀敘事轉化為可測量、可分析、可優化的系統性工程。這種評估不僅是為了“打分”,更是為了精準診斷問題、洞察演化動力,從而為政策制定提供科學依據,最終服務于持續縮小“三大差距”的戰略目標。
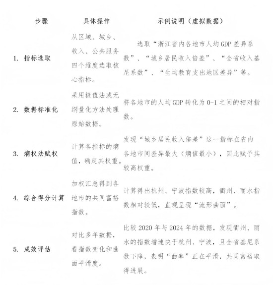
五、量化計算的核心步驟
在確定指標后,可以借鑒里奇流的思想和現有計量方法進行計算。
1、數據標準化與權重確定。由于各指標量綱不同,首先需進行標準化處理。推薦使用熵值法進行客觀賦權。該方法根據各項指標的變異程度(信息熵)來確定權重,變異程度越大的指標權重越高,這符合里奇流方法關注“不規則性”和“敏感性”的特性。
2、綜合指數測算與“曲率”可視化。將標準化后的數據與權重結合,可計算得出一個共同富裕綜合指數,用以反映整體演進水平。更關鍵的是,可以繪制各地區該指數的時空演化圖。將指數值映射到地理空間上,形成一張“經濟社會發展流形圖”,其上的“高峰”與“洼地”便直觀展示了發展的不平衡性。
3、動態監測與“演化方程”模擬。這是里奇流方法的核心。需要追蹤上述指數和曲面在多年間的變化。可以通過構建動態面板模型或利用馬爾可夫鏈(Markov chain)來分析共同富裕水平的狀態轉移概率,這類似于分析流形度規的演化路徑。政策干預(即“手術”)的效果,可以通過雙重差分模型(DID)等方法進行凈效應評估。以評估浙江省共同富裕示范區建設成效為例,一個簡化的計算流程如下。

六、方法應用的難點與展望
將里奇流工具完美應用于社會經濟分析仍面臨挑戰——
1.數據粒度要求高:需要詳盡的縣域乃至微觀家庭層面的長時期面板數據。
2.因果識別難度大:精準識別政策“手術”對系統演化的凈影響,需要精巧的計量經濟學設計。
3.理論模型的本土化:需要將抽象的數學方程轉化為符合中國區域發展特點的可計算模型。
盡管有挑戰,但里奇流框架為我們提供了從系統、動態、內生的視角來審視共同富裕進程的強大思維工具。它強調的是通過持續的內蘊性演化和精準干預,實現社會經濟“流形”的平滑化,最終邁向均衡發展。
里奇流方法在共同富裕評估領域展現出獨特的價值。它通過將區域經濟發展差異視為社會經濟“流形”上的“曲率不均”,為理解和發展不平衡問題提供了新的視角和分析工具。下面的表格梳理了這方面的核心進展。

努力方向——1,數據粒度與模型精度,如何將抽象的數學方程轉化為符合中國區域發展特點的可計算模型,仍需深入探索;2.因果識別機制的深化,需要更精巧的計量經濟學設計(如使用雙重差分模型等),來精準識別政策“手術”對系統演化的凈效應;3.多維度指標的整合,未來的研究需要更好地將物質生活、精神生活、生態環境、社會環境與公共服務等多維福祉指標納入統一的里奇流分析框架中;4.動態監測與預警系統的構建:最終目標是建立“監測-預警-決策”的閉環管理機制,通過對指標體系的持續觀測和里奇流模擬,對可能出現的問題進行預防。
七、里奇流方法助推共同富裕實踐的啟示
從浙江和攀枝花的實踐來看,運用里奇流方法推進共同富裕具有以下重要啟示。
1. 系統觀念引領全局謀劃 。共同富裕不是單一政策問題,而是需要系統謀劃的復雜工程。浙江和攀枝花的成功實踐表明,必須將共同富裕視為系統工程,統籌推進各項舉措。正如蔡昉教授指出,共同富裕需要把目的和手段更好結合,既要“盡力而為”,又要“量力而行”。
2. 差異化協同取代零和博弈 。區域協調要遵守“差異協同”原則,拋棄“零和博弈”,建立利益共享機制。浙江的山海協作、攀枝花的釩鈦創富共同體都是差異協同的典型案例。這種協同效應促進了先富帶后富、區域共同富的良好局面。
3. 動態平衡避免奇點風險 。里奇流可通過“手術”避免演化中出現“奇點”。共同富裕進程中也需要建立風險防范機制,如浙江建立的多元化投入機制和攀枝花的低收入群體托底機制,都是防止發展中出現“奇點”的創新實踐。
基于里奇流方法的科學原理,未來推進共同富裕應當重點關注以下路徑。
一是強化創新策源能力。要加快促進各類先進生產要素向發展新質生產力順暢流動,不斷增強高質量科技創新成果供給。
二是完善區域利益補償機制。先富地區要通過多種方式帶動后富地區,建立可持續的利益補償機制。浙江的山海協作和攀枝花的共同體模式提供了有益經驗。
三是推動城鄉要素高效配置。深化要素市場化配置改革,促進城鄉要素雙向流動。浙江的有些企業為村民提供固定工作崗位,基本解決了本地有就業意愿的低收入農戶的工作問題。
四是構建親貧財政體系。政府通過建立親貧財政體系,將來自高收入者的稅收轉化為對低收入者的轉移支付和公共服務。
五是激發市場主體活力。全面加強“三支隊伍”建設,打造勇創新敢爭先、能擔當善作為的中國式現代化建設者大軍。
浙江示范區和攀枝花試驗區的實踐表明,只要思路和方法正確,共同富裕這一世界性難題是可能被破解的。隨著里奇流方法的深入推廣,中國必將在大范圍空間實現“各美其美、美美與共”的現代化新圖景,使高質量發展成果更多更公平惠及全體人民,不斷提升人民群眾的獲得感、幸福感、安全感。(2025年12月29日)
上一篇:工業和信息化部工業文化發展中心孫星談歷史經典產業傳承與創新發展
下一篇:茅臺集團:想盡一切辦法盡最大努力防止價格炒作